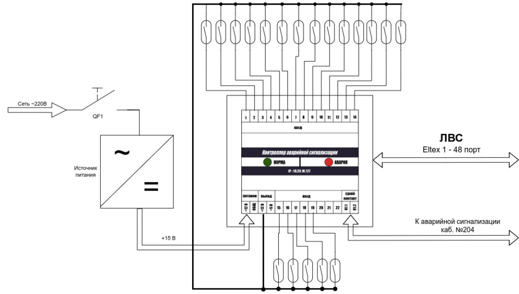
Создание собственной системы контроля доступа к телекоммуникационным шкафам оказалось важным шагом для повышения корпоративной информационной безопасности. Сначала всё выглядело довольно просто: мы подключили герконовые датчики и вывели сигналы в линейно-аппаратный зал. Но позже стало ясно — стандартные охранные решения вроде «Сигнал-М» или «Рубеж» не обеспечивают ни удобного мониторинга, ни централизованного учета событий.

Со временем проявились и более конкретные проблемы. Например, система вообще не вела общий журнал того, когда открывают двери шкафов, а без этого разбирать инциденты сложнее. Ещё нельзя было напрямую управлять световой или звуковой сигнализацией — сухие контакты попросту не поддерживались. Масштабирование получалось дорогим, а интеграции с IT-средой и современными средствами мониторинга вообще не было.
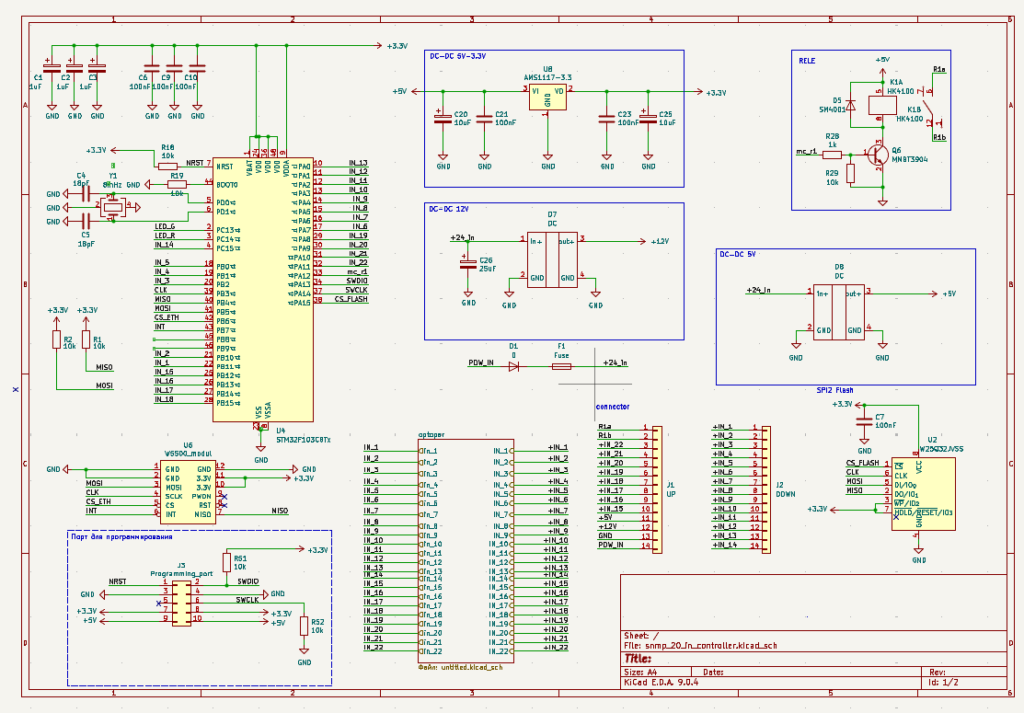
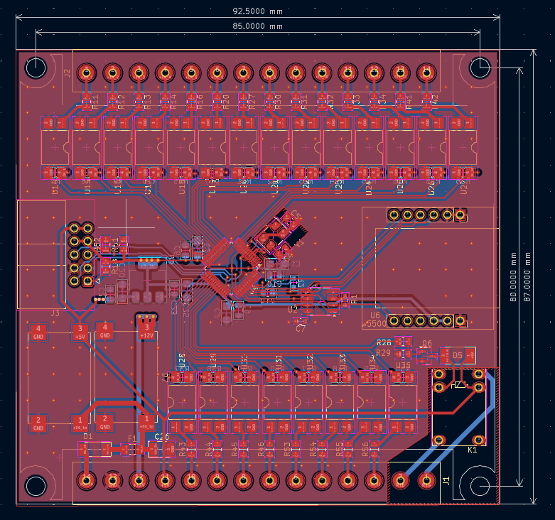
В итоге стало понятно: нужно отдельное устройство, которое возьмёт на себя весь цикл мониторинга — от опроса датчиков до отправки событий в сеть. Поэтому и началась разработка собственного контроллера на базе STM32F103. Он был создан специально под телекоммуникационную инфраструктуру, чтобы решать практические задачи, а не подстраиваться под ограничения готовых систем.


Устройство получилось с набором возможностей, которых действительно не хватало. Входы получили гальваническую развязку через оптроны — это и помехи гасит, и безопасность повышает. Линия датчика контролируется полностью: если провод оборвался, контроллер трактует это как «дверь открыта» и сразу сообщает об этом. За сетевую часть отвечает W5500 — аппаратный TCP/IP-стек, который работает стабильно и без лишней нагрузки. Есть удобный веб-интерфейс, через который можно посмотреть текущие состояния или настроить устройство.

Кроме этого, контроллер умеет отправлять события через SNMP v2, а значит отлично стыкуется с корпоративными системами мониторинга. Для сигнализации — свои релейные выходы, для стабильности — аппаратный watchdog и защита по питанию. И всё это в одном корпусе, без дополнительных модулей.


Следующим логичным шагом стала интеграция с Zabbix, ведь именно он отвечает за визуализацию данных, журналирование и централизованный контроль всей инфраструктуры. Встроенный веб-интерфейс контроллера полезен, но его возможности ограничены: там нет журнала событий, входы названы просто по номерам, а стандартной интеграции с корпоративными сервисами нет. Поэтому подключение через SNMP оказалось идеальным вариантом.

Zabbix получает состояния датчиков через массив байтов. Опрос идёт в реальном времени — всё, что происходит со шкафом, видно сразу. Контроллер передает информацию по OID, включая описание устройства, uptime, контактные данные и самое главное — текущие состояния входов.
Дальше дело за триггерами. Для каждого входа настраиваются два статуса: зелёный означает закрытую дверь, а красный — открытую. Как только значение меняется, Zabbix фиксирует событие и может отправить уведомление.
Чтобы сделать мониторинг ещё нагляднее, в Zabbix была создана карта сети: каждый шкаф — это индикатор на карте. Зелёный — всё хорошо, красный — дверь открыта прямо сейчас. Вся история событий хранится в журнале, и при необходимости её легко экспортировать для анализа или внутреннего расследования.

Внедрение этой системы дало понятный практический результат. Контроль доступа стал централизованным и прозрачным. Контроллер заменил собой несколько модулей, уменьшил список оборудования и упростил обслуживание. На карте теперь можно увидеть состояние всех шкафов в реальном времени, а события открытия или закрытия дверей — автоматически сохраняются. Для администраторов и дежурных это стало удобным инструментом, который не требует сложной настройки при добавлении новых шкафов: достаточно лишь завести новые элементы в Zabbix.
В итоге получилось полноценное решение: от сбора сигналов и локальной индикации до сетевого взаимодействия и журналирования в Zabbix. Оно улучшило безопасность, сократило затраты на обслуживание и подготовило инфраструктуру к дальнейшему росту.
